派盛生物 总经理 吴言术
PDCA是一种常用的管理工具,目标计划(Plan)---执行辅导(Do)---检查纠偏(Check)---持续改进(Action)是PDCA工具的核心。把通用的管理工具,如何有效应用到兽用产品销售管理中?延续第33期“销售岗位绩效管理的盲区”一文,此文将对绩效管理的第一步Plan环节谈谈个人的体会和见解,以求与同行从业者共同进步。
目标计划P,主要包括:目标设定、岗位说明书及制定绩效计划三个方面。一、资源决定目标,这是目标设定的基本原则。如果是“三新”市场(新品牌、新产品、新人员),在设定销售目标数据时,必须花时间花精力做资源评估,主要是运用STP((市场细分、目标市场选择及定位)法则,获得市场调研报告,根据市场调研报告继而评估自己具备的资源(产品、渠道、专家、人员、资金及财务政策)。资源的把控程度和销售目标的设定要成正比例,且必须匹配,否则就会出现空想妄想目标,导致的恶果是:运行过程中由于目标设置不符合资源的实际,计划中预设的销售活动勉强开展甚至无法开展,可实现的目标和预设目标相差甚远,影响整个团队的士气。有人问,如果没有资源怎么办?我的建议是,没有资源请寻找资源,勿盲目设定目标。非“三新”市场,也需要评估自己的优势资源、以确定自己的差异化竞争优势及开展销售活动的基础,确保销售目标实现。
二、编写销售岗位说明书,必须遵循“源于岗位一线”的原则。三个要求:(1)谁明白(市场特点:产品销售处在的阶段、产品拥有的终端用户和购买习惯、经销商的首要需求、销售活动组织形式)、谁起草,如果人力资源部门是起草人,就必须深入到销售一线岗位了解市场情况再打草稿;(2)与销售人员的实际能力匹配(阅历和能力);(3)明确销售支持部门(人员)的职责(姓名、联系方式)。
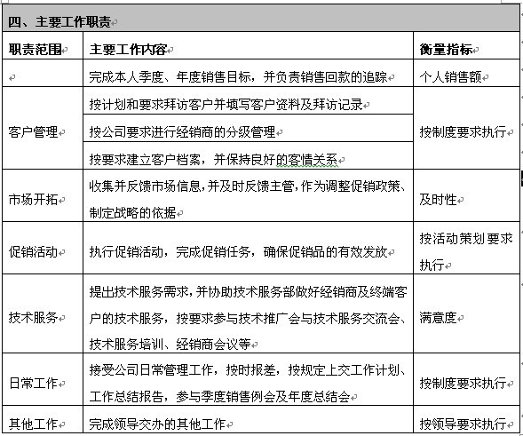
以下举例说明同一岗位两种不同版本的岗位说明书,对销售人员达成销售目标的直接影响:
版本一:


版本二:


上述案例的结论是:岗位说明书的实际功能是让销售人员明白自己为了达成目标要做什么?公司内部有哪些资源可以支持他达成目标?除此两方面外的其它内容,对于岗位操作人员都是无效的。因此,岗位说明书的格式及内容,做到简明有效就好。
三、制定绩效计划主要包括:制定绩效考核表和工作计划。
以KPI法制定绩效考核表必须考虑的要素:(1)如何确定KPI?(2)权重设定;(3)沟通一致。
如何确定KPI?岗位说明书是确定KPI 的重要依据。销售目标及与达成销售目标有直接关联的事项是KPI 的必选内容,与达成销售目标有间接关联的事项是KPI 的辅助选项。考核人在设定KPI之前,需要对被考核人的岗位情况了如指掌,否则就会受控于被考核人的“自我保护”。
权重确定,销售目标及与达成销售目标有直接关联的KPI要占一线销售人员考核权重的90%以上、辅助选项KPI权重低于10%。
与被考核人沟通一致,是绩效考核表最大的“含金量”。对于KPI指标被考核人感觉有一定的挑战性同时也必须从心里认同,才利于激发被考核人的工作热情,达成目标。否则,被考核人会漠视绩效考核。绩效考核的结果与被考核人的现金收入、精神地位以及职业前途的关系也需要不断的沟通和强化,已保持被考核人表面和内心对绩效考核的同等重视。绩效考核表沟通一致的表现形式---双方签字确认。
运用工具表格制定工作计划,可以避免计划不周全、重点工作不突出、时间结点不具体以及责任人不清的问题。举例一份一线销售人员周计划表:

上述工作计划表格载明了关键工作项、责任人分工、时间结点以及注意事项,一线销售人员思路清晰、行动准确,同时作为销售主管辅导检查的依据。
四、平衡计分卡(BSC)法在销售岗位绩效考核的应用。

上图显示,平衡计分卡是以实现“销售目标”为核心,从财务贡献、客户、内部业务及自身成长四个维度对被考核人全方位考核评价的一种更为科学的绩效考核法,这种考核方法在及时反映销售人员可见业绩的同时,还明确载明了被考核人对公司的价值创造,因此更容易在销售组织中建立共同的价值贡献观。
对于一线销售人员的考核,四个维度的指标如何设定?
1、客户指标(40分)

2、内部业务(30分)

3、财务贡献(20分)

4、学习提升(10分)

以上四个维度,制定绩效计划并与被考核人沟通一致——签字确认。【未完待续】

